首页 医院简介 简报动态 党建活动 健康教育 公费医疗 学生医保
   
当前位置: 首页>>就医指引>>正文
 

毕业生就诊流程指引

2024年06月24日 08:23 | 来源:宣传-校医院 | 查看:

又是一年毕业季,毕业生们毕业后如何就诊呢?这是一篇有关于毕业生就诊的流程指引,让我们来一起仔细查看一番!


流程总览





d


“广州医保”微信公众号选点指引




一、进入“广州医保”微信公众号,在“医保服务”中找到“医保普通门诊选点”。









二、根据实际情况选择“一大一小”两个定点医院。







广东政务服务网选点

01

登录“广东政务服务网”http://www.gdzwfw.gov.cn/,并通过实名验证;点击“切换”,选择“广州市”,“市医保局”;

图片

undefined

undefined


02

点击“公共服务”,搜索“普通门诊选定定点医疗机构登记(更改选定门诊定点医疗机构)”并点开;

undefined

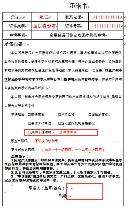
03

选择附近的医保分中心,按要求准备资料(承诺书可直接下载空白格,参考以下模板填写,并手写签名),完善信息并提交;

undefined

undefined

undefined



undefined



04

结合自身情况选择更改后选定医院(此处可只选择小点或者大点,承诺书要写两个点),“已选定医院”一栏可空缺

undefined

05

上传毕业证(在个人书面承诺一栏上传)、承诺书、身份证图片

undefined



06

提交资料,办理完结等待通过。

undefined




版权所有:网站名称加版权信息 中国-西安博达软件 邮政编码:710065
E-mail:webmaster@xxx.com 备案序号:陕ICP备123456号